Universal RX zum DDS Synthesizer, der U02-RX
der ZF Verstärker mit AGC

Universell verwendbarer Empfänger für SSB, CW, WSPR, Digitale Betriebsarten (PSK31) usw...

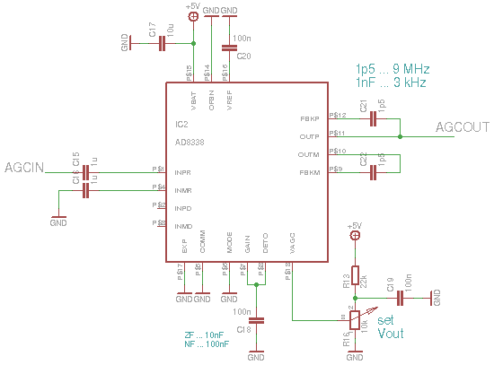
Die beste Schaltung ist eine Schaltung die mit wenigen Bauteilen auskommt. Nach längerer Suche bin ich auf den AD8338 von Analog Devices gestoßen. So wenige Bauteile für eine komplette Schaltung ? Das war kaum zu glauben, daher wurde ein Versuchsaufbau gemacht. Dieser hat so perfekt funktioniert, dass dieser IC in die Empfängerschaltung aufgenommen wurde.

Was macht den AD8338 so besonders geeignet:

* extrem einfache Schaltung
* geringes Rauschen
* vollautomatische AGC
* für DC bis 18 MHz einsetzbar

 

Dieser IC hat wirklich alles an Board was man sich nur wünschen kann. Vor allem die komplette AGC wofür sonst eine Menge Bauteile erforderlich sind. An dem Poti stellt man einfach die gewünschte Ausgangsspannung ein und die AD8338 hält diese immer konstant.

Bestückung:

je nach Arbeitsfrequenz werden ein paar Bauteile unterschiedlich bestückt.

1. Verwendung als ZF Verstärker im Bereich 9 bis 10,7 MHz

C21 und C22 werden mit 1,5 pF bestückt
C18 ist 10nF

2. Verwendung als NF Verstärker (z.B. nach 2tem Mischer oder bei SDRs):

C21 und C22 werden mit 1nF bestückt
C18 ist 100nF

AGC Regelzeit:

diese wird mit C18 eingestellt. Die hier vorgeschlagenen Werte sind vor allem für digitale Betriebsarten gedacht. Wenn man SSB macht wird das Rauschen in den Sprechpausen angehoben. Wenn das stört kann man C18 vergrößern.

 

Einziger Nachteil dieses genialen ICs: das Löten ist nichts für ängstliche. Man braucht sehr gutes Werkzeug und Erfahrung um diesen IC löten zu können und wird u.U. auf Hilfe anderer OMs angewiesen sein.